Technologies Employed
Lorem ipsum dolor sit amet, consetetur sadipscing elitr, sed diam nonumy eirmod tempor invidunt ut labore et dolore magna aliquyam erat, sed diam voluptua. At vero eos et accusam et justo duo dolores
-
iOS
-
Android
-
React Native
-
Flutter
-
Ionic
-
Swift
Technology Team
Lorem ipsum dolor sit amet, consetetur sadipscing elitr, sed diam nonumy eirmod tempor invidunt ut labore et dolore magna aliquyam erat, sed diam voluptua. At vero eos et accusam et justo duo dolores
-
Project Lead
1 Member
-
UI Designers
2 Members
-
Backend Developers
2 Member
-
Quality Analysts
2 Members
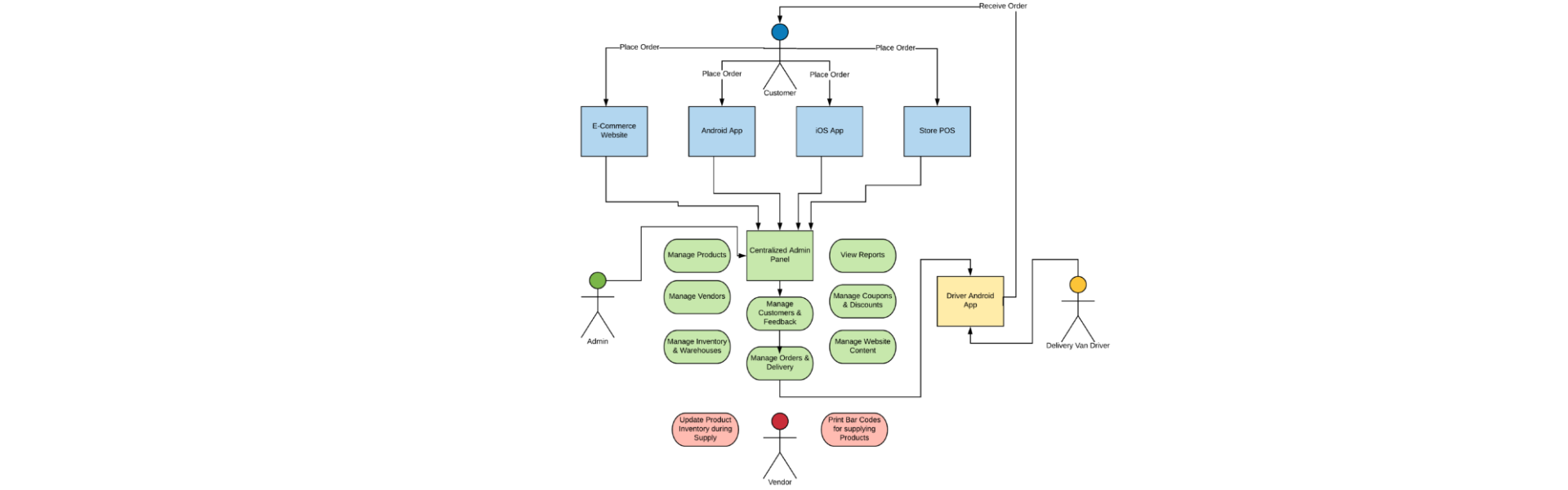
Solution Workflow
Lorem ipsum dolor sit amet, consetetur sadipscing elitr, sed diam nonumy eirmod tempor invidunt ut labore et dolore magna aliquyam erat, sed diam voluptua. At vero eos et accusam et justo duo dolores

Client roi
Increase in orders by 220% within 6 months of new application launch
Improved operational efficiency
Improved delivery efficiency
Client named our solution as “Chitti” (A robot) which automated his complete workflow